





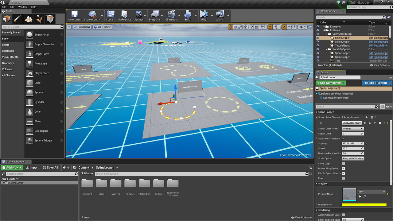
蓝图功能:
生成执行组件类(数组)
生成类顺序
生成限制
间距
速度
方向 转速
其他转换
预览网格
预览颜色
闭环
缩放选项
沿SP线旋转
翻转到速度方向
地板
技术细节
包括:
蓝图 示例
示例 网格
示例 粒子引擎兼容性: 4.14 – 4.15
预期平台: Windows
平台 测试: Windows
声明:
1.本站大部分内容均收集于网络!若内容若侵犯到您的权益,请发送邮件至:yunmukeji@gmail.com,我们将第一时间处理!
2.资源所需价格并非资源售卖价格,是收集、整理、编辑详情以及本站运营的适当补贴,并且本站不提供任何免费技术支持
3.所有资源仅限于参考和学习,版权归原作者所有,更多请阅读网站声明。
1.本站大部分内容均收集于网络!若内容若侵犯到您的权益,请发送邮件至:yunmukeji@gmail.com,我们将第一时间处理!
2.资源所需价格并非资源售卖价格,是收集、整理、编辑详情以及本站运营的适当补贴,并且本站不提供任何免费技术支持
3.所有资源仅限于参考和学习,版权归原作者所有,更多请阅读网站声明。